"There are no solutions. There are only trade-offs" - Thomas Sowell
What is a Circular Economy?
The term 'circular economy' has primarily been connected to the Ellen MacArthur Foundation, launched in 2010. Even though many practitioners have championed sustainability, like Jonathan Chapman (see part 2) and countless others, it's important to note that since the inception of the EMF, they have been able to popularise the term and become an integral resource for curious folk like me.
At heart, I firmly believe in diversity of thought and decentralisation, but to progress further on my journey to solve the problem of 'too much furniture waste,' it seemed logical to start with the EMF and unpack how they think about the circular economy.
I also joined cohort 18 of The Circular Economy Masterclass at the University of Exeter to test some of my ideas and learn what others are doing. It was an online course with participants from all over the world, which was great and helped broaden my view of what people care about within the circular economy space.
Although I thought the course was beneficial, my main takeaway was that too much of the content and focus was on:
- How existing businesses can adopt more circular models.
- What systems can be adopted to help the transition
- What regulation is needed to 'force' change
All three of these areas are crucial to building a thriving circular economy. However, I was left wanting more exposure to ideas that centred around the user and product. Also, we focused too much on the corporations that benefited the most from a linear economy, which caused many anthropogenic climate issues.
That said, I enjoyed learning about all the different frameworks, particularly the in-depth study of the biological and technical cycles.
The 'Butterfly Diagram' - Source: Ellen MacArthur Foundation
So, to keep things simple and to help solidify my foundation, I returned to the EMF website to highlight and extract two vital points of reference: a definition of the circular economy and its principles:
A Definition
The circular economy is a system where materials never become waste and nature is regenerated. In a circular economy, products and materials are kept in circulation through processes like maintenance, reuse, refurbishment, remanufacture, recycling, and composting. The circular economy tackles climate change and other global challenges, like biodiversity loss, waste, and pollution, by decoupling economic activity from the consumption of finite resources. - Source: EMF
The Principles
A systems framework that is driven by design to:
1. Eliminate waste pollution
2. Circulate products and materials
3. Regenerate nature
Source: EMF
Designer Responsibility
What immediately stood out was the apparent connection to the inherent circularity we find in natural systems and, most importantly, in my area of interest - nature does not create waste.
The circularity of nature also ties in nicely with the first law of thermodynamics (Law of conservation of energy), which states that 'Energy can neither be created nor destroyed'.
In other words, design stuff that can one day be transformed into something valuable and productive for someone else.
The byproduct of our work will then be net positive and help tackle the challenges of climate change, etc., without the need to focus on those more intimidating and existential issues.
When I visited the forest in Satu Mare, I concluded what seems obvious—'Work with nature, not against it'. This was vital in helping me feel confident enough to develop a set of brand values and a design strategy that I think will help combat the excess furniture waste in the industry.
My work's responsibility and essence is to be:
"Inspired by and crafted by nature's bounty."
Introducing I-AM.D.C
When I was thinking about creating a brand for my approach to design that incorporates circularity, I wanted something that could serve as a unifying force that would include my interiors and bespoke furniture design experience.
As a starting point, I decided the acronym introducing me and my two decades of interior experience best delivers that goal: I-AM.D.C = I AM DEAN CONNELL. Nice to meet you.
Then, considering that mindset drives aspiration, I wanted to anchor my design strategy with a clear future-focused and differentiated 'tag' as a commitment to 'circularity' from the moment I put pen to paper.
I-AM.D.C = I AM DESIGNED CIRCULAR, became the alternate sub-meaning. Over time, this 'tag' will become an identifier for future generations, indicating that the product was circular by design.
The underlying motivation behind this strategy is to 'meet our clients where they are today, not where we want them to be.' By doing this, we can establish a sustainable runway to help change the consumer's mindset over time. But, for our business to survive, we must compete in a saturated market based on function, aesthetics and price.
That's just the reality and can be broken down further into:
1. Design and create furniture that the market will find desirable.
- Lead with the usefulness and beauty of the object first instead of attempting to 'greenwash' and convince potential buyers that our sustainable credentials are the main reason they should buy.
2. Embed circular principles so that the products are easily repairable, reusable, can be remanufactured or valuable material recovered
- Use specific principles to guide the design from the outset. This will ensure that, as time progresses, our contribution to a circular economy is embedded by design.
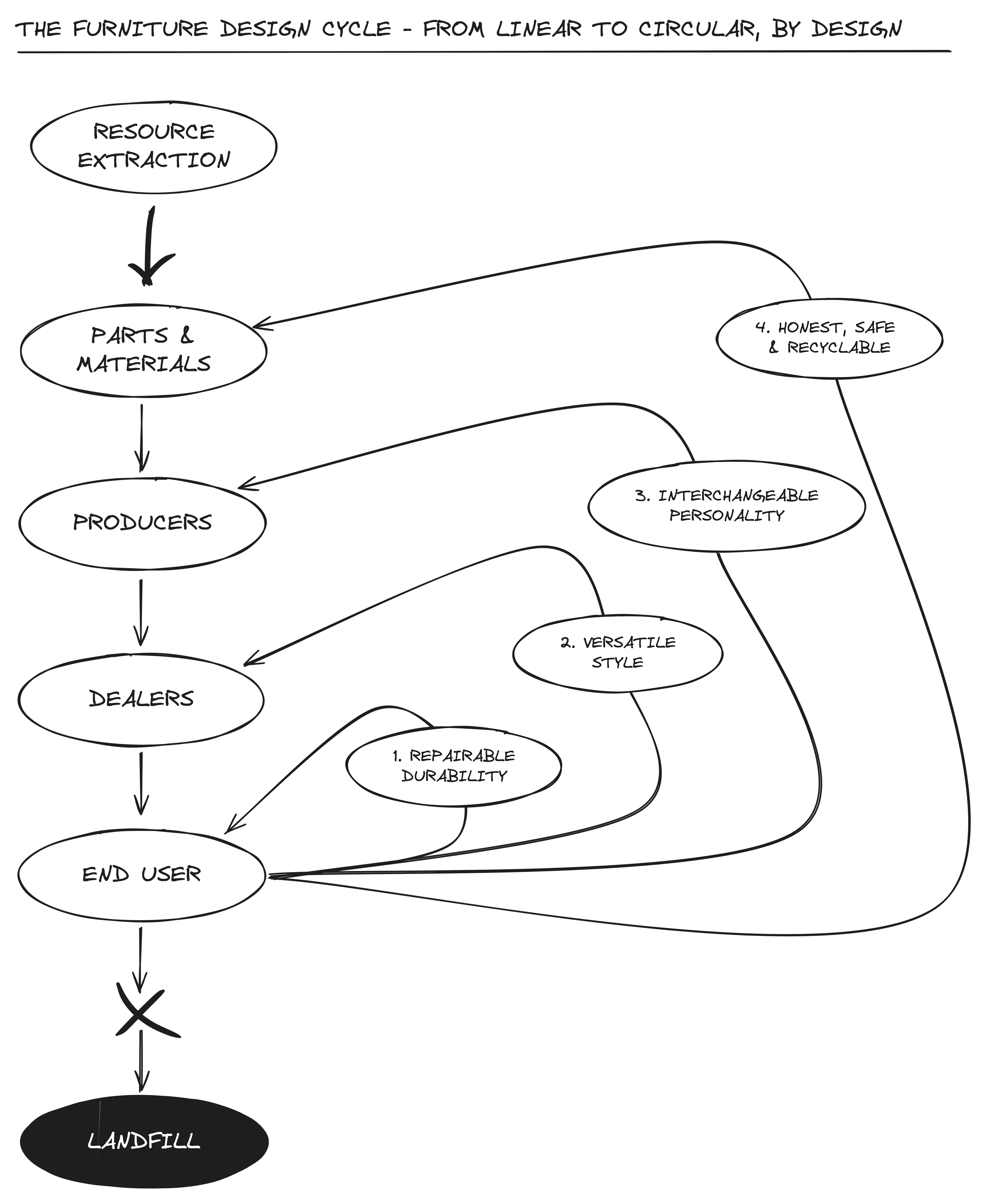
'Circular design' should be a norm and something that comes by default. To emphasise this, I have developed four core brand values/design principles to achieve pieces infused with heart, soul and remarkable longevity:
All of the products will:
Be Durable and Repairable
Our designs are long-lasting, withstand contract-grade wear and tear, and remain in their original form for as long as possible. If repairs are needed, ensure its relative ease using globally recognised practices.
Be Stylistically Versatile
Our designs are confidently ‘understated raw’ where the furniture can stand alone or be combined with other products to complete interior settings. A unique blend of form and function enhances utility and enables reuse across various markets and sectors.
Be Interchangeable and show Personality
Our designs use components that interchange between product lines. Our furniture is not static, allowing users to inject their personality whilst we strive to optimise production and energy efficiency.
Be Honest, Safe and Recyclable
Our designs are safe for humans and the biosphere. From the organic allure of wood to the intricate patterns of recycled materials, every piece tells a story of circularity, ensuring future generations can recover valuable resources.
Taking some cues from the EMF butterfly diagram above and as part of my final week submission on the CE masterclass, I developed a holistic strategy and value capture system designed to keep the products circulating for as long as possible.
Linear to circular by design - © Copyright I-AM.D.C 2024
Design Sketching and Material Choice
With the established brand values informing the design strategy, I began sketching ideas for the product collection. Part of this process was to develop and iterate many of the designs I have created for bespoke projects in the past, which involved working with my favourite material—solid wood.
Many people have asked me why I am not working from waste/recycled material for this collection. The main reason is that I wanted to explore the inner workings of the linear production system (as it stands today, which relies heavily on material extraction) and attempt to prove that using my design principles from the start will lead to a collection that is high quality, long-lasting, contract grade, and, most importantly, linear to circular by design.
The hard work starts now, and the journey towards circularity will be challenging. I'll have to adapt processes as technology advances production efficiency and incorporate metrics and material tracking. One thing for sure is that I'm committed to this for the long haul.
One bonus value and I-AM.D.C promise:
Transparent and Future-Focused
We are designers open to sharing our product journey and exploring how our designs can be part of regenerative and circular systems. Our mindset generates aspiration, and we are forging a path for conscious change toward a future where circular design becomes the norm.
Thanks for reading

